< >

学校要闻

您现在所在的位置: 首页 >> 学校要闻 >> 正文

太阳官网获11项2021年度国家自然科学基金项目

发布日期:2021-08-19    来源部门:科学技术处     点击次数:

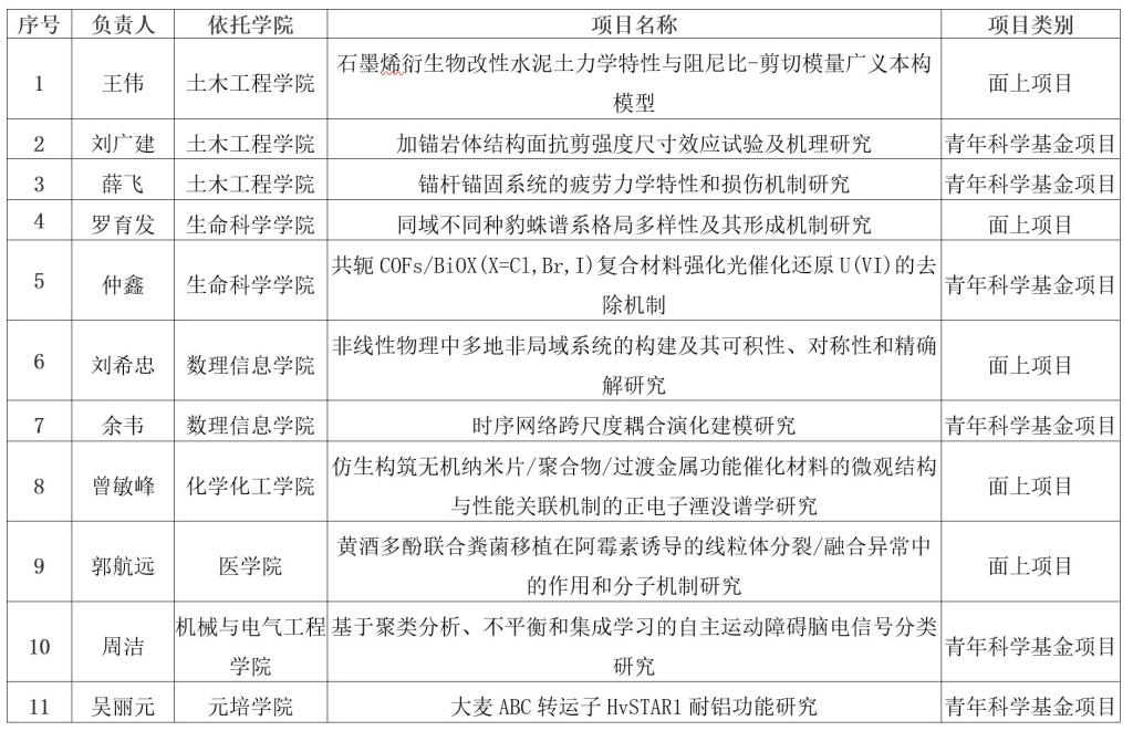
  8月18日,2021年度国家自然科学基金集中申报项目评审结果揭晓,太阳官网获批主持11项,其中土木工程学院3项、生命科学学院2项、数理信息学院2项、太阳集团tyc5391项、医学院1项、机械与电气工程学院1项、元培学院1项。具体如下:


 

编辑:陈郑 严许媖

  • 党政管理机构
  • 纪检监察机构、群团组织
  • 教学机构
  • 教辅机构
  • 附属单位
地址:绍兴市城南大道1077号 | 邮编:312000

手机版

太阳集团tyc539

微信公众号

版权所有©太阳成集团tyc539(集团)有限公司院 |  浙ICP备05014572号-2 | 浙公网安备 33030402000759号